Contents

function h = finance

Problem data

s = RandStream.create('mt19937ar','seed',0);
RandStream.setDefaultStream(s);

n = 20;
T = 15;

% risk model
F  = randn(n);
S  = F*F';
d  = abs(randn(n,1));
gam = 1;

% return model
mu = randn(n,1);

% t-cost model
kappa = unifrnd(0,3,n,1);

f = @(u) -mu'*u + (gam/2)*quad_form(u,S);
g = @(u) kappa'*pow_pos(abs(u), 1.5);

CVX (static)

tic
cvx_begin quiet
    variable xs(n)
    minimize(f(xs))
    subject to
        sum(xs) <= 1
        xs >= 0
cvx_end
h.xs = xs;
toc
Elapsed time is 0.095368 seconds.

CVX (dynamic)

tic
cvx_begin quiet
    cvx_solver sdpt3
    variable x(n,T)
    expression obj
    obj = f(x(:,1));
    for t = 2:T
        obj = obj + f(x(:,t)) + g(x(:,t) - x(:,t-1));
    end
    minimize(obj)
    subject to
        sum(x) <= 1
        x >= 0
        x(:,1) == 0;
        x(:,T) == 0;
cvx_end
toc

p_cvx = cvx_optval;
Elapsed time is 2.230762 seconds.

Plots

figure(1);
plot(x', 'LineWidth', 2);
xlim([0 T+1]);
print -depsc fin_asset_holdings.eps;

figure(2);
bar(norms(x - repmat(xs,1,T), 1));
xlim([0 T+1]);
print -depsc fin_deviation.eps;

ADMM

MAX_ITER = 100;
ABSTOL   = 1e-4;
RELTOL   = 1e-2;

lambda = 1;

x = zeros(n,T);
z = zeros(n,T);
u = zeros(n,T);

fprintf('\n\n%3s\t%10s\t%10s\t%10s\t%10s\n', 'iter', ...
    'r norm', 'eps pri', 's norm', 'eps dual');

for k = 1:MAX_ITER

    % x-update
    for t = 2:T-1
        cvx_begin quiet
            variable xt(n)
            minimize(f(xt) + (1/(2*lambda))*sum_square(xt - z(:,t) + u(:,t)))
            subject to
                xt >= 0
                sum(xt) <= 1
        cvx_end
        x(:,t) = xt;
    end

    % z-update
    zold = z;
    cvx_begin quiet
        cvx_solver sdpt3
        variable z(n,T)
        obj = 0;
        for t = 2:T
            obj = obj + g(z(:,t)-z(:,t-1));
        end
        minimize(obj + (1/(2*lambda))*square_pos(norm(z - x - u,'fro')))
        subject to
            z(:,1) == 0;
    cvx_end

    % u-update
    u = u + x - z;

    % diagnostics, reporting, termination checks
    h.r_norm(k)   = norm(x - z,'fro');
    h.s_norm(k)   = norm(-(z - zold)./lambda,'fro');
    h.eps_pri(k)  = sqrt(n*T)*ABSTOL + RELTOL*max(norm(x,'fro'), norm(-z,'fro'));
    h.eps_dual(k) = sqrt(n*T)*ABSTOL + RELTOL*norm(u./lambda,'fro');

    h.objval(k)   = f(x(:,1));
    for t = 2:T
        h.objval(k) = h.objval(k) + f(x(:,t)) + g(x(:,t) - x(:,t-1));
    end

    fprintf('%3d\t%10.4f\t%10.4f\t%10.4f\t%10.4f\n', k, ...
        h.r_norm(k), h.eps_pri(k), h.s_norm(k), h.eps_dual(k));

    if h.r_norm(k) < h.eps_pri(k) && h.s_norm(k) < h.eps_dual(k)
         break;
    end

end

h.admm_iter = k;
h.x_admm = x;
h.mu = mu;

iter	    r norm	   eps pri	    s norm	  eps dual
  1	    0.2739	    0.0122	    0.9409	    0.0045
  2	    0.2108	    0.0138	    0.2525	    0.0065
  3	    0.1744	    0.0142	    0.0813	    0.0081
  4	    0.1455	    0.0143	    0.0398	    0.0094
  5	    0.1223	    0.0143	    0.0273	    0.0105
  6	    0.1039	    0.0142	    0.0210	    0.0114
  7	    0.0892	    0.0142	    0.0167	    0.0122
  8	    0.0775	    0.0142	    0.0134	    0.0129
  9	    0.0680	    0.0141	    0.0108	    0.0135
 10	    0.0604	    0.0141	    0.0088	    0.0140
 11	    0.0541	    0.0141	    0.0072	    0.0144
 12	    0.0487	    0.0141	    0.0060	    0.0148
 13	    0.0442	    0.0141	    0.0051	    0.0151
 14	    0.0402	    0.0141	    0.0043	    0.0155
 15	    0.0367	    0.0141	    0.0037	    0.0157
 16	    0.0336	    0.0141	    0.0032	    0.0160
 17	    0.0309	    0.0141	    0.0028	    0.0162
 18	    0.0284	    0.0141	    0.0025	    0.0164
 19	    0.0261	    0.0140	    0.0022	    0.0166
 20	    0.0241	    0.0140	    0.0020	    0.0168
 21	    0.0222	    0.0140	    0.0018	    0.0169
 22	    0.0205	    0.0140	    0.0016	    0.0171
 23	    0.0190	    0.0140	    0.0015	    0.0172
 24	    0.0176	    0.0140	    0.0013	    0.0173
 25	    0.0163	    0.0140	    0.0012	    0.0174
 26	    0.0151	    0.0140	    0.0011	    0.0175
 27	    0.0140	    0.0140	    0.0010	    0.0176

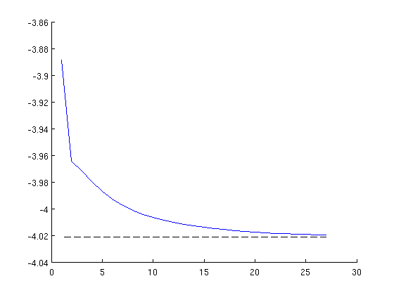
Plots

figure(3);
hold on;
plot(h.objval');
plot(repmat(p_cvx, 1, k), 'k--');
print -depsc fin_optval.eps;