% Floor planning example with an optimal trade-off curve.
% (a figure is generated)
%
% This is an example taken directly from the paper:
%
%   A Tutorial on Geometric Programming (see pages 24-25)
%   by Boyd, Kim, Vandenberghe, and Hassibi.
%
% Solves the problem of configuring and placing rectangles such
% that they do not overlap and that they minimize the area of the
% bounding box. This code solves the specific instances given
% in the GP tutorial. We have four rectangles with variable
% width w_i and height h_i. They need to satisfy area and aspect
% ration constraints. The GP is formulated as:
%
%   minimize   max(wa + wb, wc + wd)*(max(ha,hb) + max(hc,hd))
%       s.t.   wa*ha == area_a, wb*hb == area_b, ...
%              1/alpha_max <= ha/wa <= alpha_max, ...
%
% where variables are rectangle widths w's and heights h's.
%
% Almir Mutapcic 02/02/06

% constants
a = 0.2;
b = 0.5;
c = 1.5;
d = 0.5;

% GP variables
gpvar wa wb wc wd ha hb hc hd

% objective function is the area of the bounding box
obj = max(wa + wb, wc + wd)*(max(ha,hb) + max(hc,hd));

% constraints (now impose the non-changing constraints)
constr = [ ha*wa == a; hb*wb == b; hc*wc == c; hd*wd == d ];

% set the quiet flag (no solver reporting)
global QUIET; QUIET = 1;

% alpha is the changing parameter
N = 20;
alpha = linspace(1.01,4,N);

min_area = []; status_history = {};
for n = 1:N
  % add constraints that depend on the changing parameter alpha
  constr(5)  = 1/alpha(n) <= ha/wa; constr(6)  = ha/wa <= alpha(n);
  constr(7)  = 1/alpha(n) <= hb/wb; constr(8)  = hb/wb <= alpha(n);
  constr(9)  = 1/alpha(n) <= hc/wc; constr(10) = hc/wc <= alpha(n);
  constr(11) = 1/alpha(n) <= hd/wd; constr(12) = hd/wd <= alpha(n);

  [obj_value, solution, status] = gpsolve(obj, constr);
  min_area(n,1) = obj_value;
  status_history{end+1} = status;
end

% set the quiet flag (no solver reporting)
global QUIET; QUIET = 1;

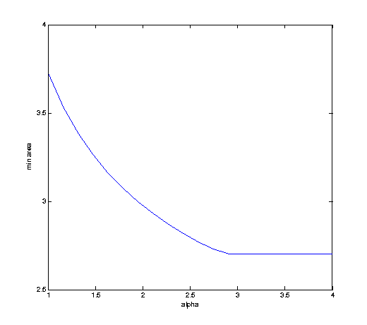
plot(alpha,min_area);
xlabel('alpha'); ylabel('min area');
axis([1 4 2.5 4]);
Problem succesfully solved.
Problem succesfully solved.
Problem succesfully solved.
Problem succesfully solved.
Problem succesfully solved.
Problem succesfully solved.
Problem succesfully solved.
Problem succesfully solved.
Problem succesfully solved.
Problem succesfully solved.
Problem succesfully solved.
Problem succesfully solved.
Problem succesfully solved.
Problem succesfully solved.
Problem succesfully solved.
Problem succesfully solved.
Problem succesfully solved.
Problem succesfully solved.
Problem succesfully solved.
Problem succesfully solved.