Diffraction limited point spread function calculations
The point spread function (PSF) is a fundamental measure of lens performance. For small changes in position, the PSF in most optics has the same shape.
For circular pupils and diffraction-limited optics, the PSF can be calculated directly from the f-number, focal length, wavelength, and angle. These quantities are plotted here.
The calculation for the diffraction limited case is carried out in the oiPlot and plotOTF call as:
fSupport = opticsGet(optics,'dl fsupport matrix',thisWave,units,nSamp); fSupport = fSupport*4; % Enlarge the frequency support otf = dlMTF(oi,fSupport,thisWave,units);
% DC is at (1,1); we plot with DC in the center.
otf = fftshift(otf);
See also: t_opticsPSFPlot, oiCreate, oiPlot, dlMTF, rad2deg
(c) Imageval Consulting, LLC, 2012
Contents
- Create optical image
- Show linespread at different wavelengths
- Show the linespread in units of arc min rather than position (um)
- For a wavelength, show the full psf near the Airy Ring
- Show a slice through the psf as a function of angle
- Or, here is a single line spread
- For wvf comparison, here is just at 550nm
- Now change the f-number and plot in angle again
- Show linespread at different wavelengths
- Show linespread at different wavelengths
- The distance of the psf spread depends on the f-number
- Note about angle representation
ieInit;
clear rad2deg
Create optical image
% Here, we do the calculation by pulling out the optics % structure, setting its values, and then replacing it in the oi % structure. oi = oiCreate; optics = oiGet(oi,'optics'); fLength = 0.017; fNumber = 17/3; optics = opticsSet(optics,'flength',fLength); % Roughly human optics = opticsSet(optics,'fnumber',fNumber); % Roughly human oi = oiSet(oi,'optics',optics);
Show linespread at different wavelengths
% The calculation of the line spread function is done inside of % oiPlot uData = oiPlot(oi,'ls wavelength'); fNumber = opticsGet(optics,'fnumber','mm'); fLength = opticsGet(optics,'focal length','mm'); title(sprintf('F/# = %.2f Foc Leng = %.2f (mm)',fNumber,fLength));
Show the linespread in units of arc min rather than position (um)
ieNewGraphWin; posMM = uData.x/1000; % Microns to mm aMinutes = atan2d(posMM,fLength) * 3437.75; % Angle in arcminutes. mesh(aMinutes,uData.wavelength,uData.lsWave); view(30,20); xlabel('angle (arc min)'); ylabel('wavelength (nm)');
For a wavelength, show the full psf near the Airy Ring
% The PSF calculation is done inside of oiPlot again. thisWave = 400; uData = oiPlot(oi,'psf',[],thisWave); view(2) % This is a diameter. AiryRingUM = (2.44*(thisWave/1000)*fNumber); % We make the image big enough to show the whole ing. set(gca,'xlim',[-AiryRingUM AiryRingUM],'ylim',[-AiryRingUM AiryRingUM])
Show a slice through the psf as a function of angle
[r,~] = size(uData.x); mid = ceil(r/2); psfMid = uData.psf(mid,:); posMM = uData.x(mid,:)/1000; % Microns to mm posMinutes = atan2d(posMM,fLength) * 3437.75; vcNewGraphWin; plot(posMinutes,psfMid) xlabel('Arc min') AiryRingMM = AiryRingUM/1000; AiryRingMinutes = rad2deg(atan2(AiryRingMM,fLength)) * 3437.75; % Radians set(gca,'xlim',2*[-AiryRingMinutes AiryRingMinutes]) pDiameter = opticsGet(optics,'pupil diameter','mm'); str = sprintf('PSF Cross section: Wave %d (nm), fNumber %.2f Pupil %.1f',... thisWave,fNumber,pDiameter); title(str);
Or, here is a single line spread
uData = oiPlot(oi,'lswavelength'); posMM = uData.x/1000; aRadians = atan2(posMM,fLength); % This is angle in radians aMinutes = rad2deg(aRadians) * 3437.75; % This is angle in arc min plot(aMinutes,uData.lsWave(1,:),'-',... aMinutes,uData.lsWave(16,:),'r:',... aMinutes,uData.lsWave(31,:),'g--') legend('400nm','550nm','700nm'); title('Line spread'); grid on; xlabel('arc min')
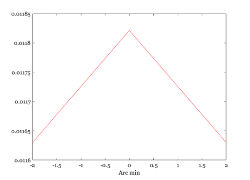
For wvf comparison, here is just at 550nm
thisWave = 550; uData = oiPlot(oi,'psf',[],thisWave); view(2) AiryRingUM = (2.44*(thisWave/1000)*fNumber); set(gca,'xlim',[-AiryRingUM AiryRingUM],'ylim',[-AiryRingUM AiryRingUM]) [r,c] = size(uData.x); mid = ceil(r/2); psfMid = uData.psf(mid,:); posMM = uData.x(mid,:)/1000; % Microns to mm posMinutes = rad2deg(atan2(posMM,fLength)) * 3437.75; vcNewGraphWin; plot(posMinutes,psfMid), xlabel('Arc min'), set(gca,'xlim',[-2 2])
Now change the f-number and plot in angle again
fNumber = 5*(17/3); optics = opticsSet(optics,'fnumber',fNumber); oi = oiSet(oi,'optics',optics);
Show linespread at different wavelengths
oiPlot(oi,'ls wavelength'); fNumber = opticsGet(optics,'fnumber','mm'); fLength = opticsGet(optics,'focal length','mm'); title(sprintf('F/# = %.2f Foc Leng = %.2f (mm)',fNumber,fLength));
Show linespread at different wavelengths
fNumber = 0.5*(17/3); optics = opticsSet(optics,'fnumber',fNumber); oi = oiSet(oi,'optics',optics); uData = oiPlot(oi,'ls wavelength'); fNumber = opticsGet(optics,'fnumber','mm'); fLength = opticsGet(optics,'focal length','mm'); title(sprintf('F/# = %.2f Foc Leng = %.2f (mm)',fNumber,fLength));
The distance of the psf spread depends on the f-number
% We can change the focal length but the spread in distance is % unchanged optics = oiSet(oi,'optics flength',fLength); oiPlot(oi,'psf 550'); oi = oiSet(oi,'optics flength',fLength*10); oiPlot(oi,'psf 550'); % But if we change the f-number, the spread in distance changes oi = oiSet(oi,'optics fnumber',fNumber*5); oiPlot(oi,'psf 550');
Note about angle representation
For a fixed aperture, the spread in angle is invariant to f length. So, if we change the fnumber, and plot w.r.t angle, we get the same spread function.