Can we slow or reverse brain aging and prevent dementia?
The Wyss-Coray research team studies brain aging and neurodegeneration with a focus on age-related cognitive decline and Alzheimer’s disease.
The lab is following up on earlier discoveries which showed circulatory blood factors can modulate brain structure and function and factors from young organisms can rejuvenate old brains.
Current studies focus on the molecular basis of this systemic communication with the brain by employing a combination of genetic, cell biology, and proteomics approaches in model organisms and humans.
The lab is working closely with the Knight Initiative for Brain Resilience and is affiliated with the Wu Tsai Neurosciences Institute, The Department of Neurology and Neurological Sciences, the Sarafan ChEM-H Institute, and the NIH-funded Stanford Alzheimer’s Disease Research Center.
The lab's work has been recently highlighted in:
NewScientist The Wall Street Journal Eric Topol's Substack NOMIS Insights Science The New York Times .
NewScientist The Wall Street Journal Eric Topol's Substack NOMIS Insights Science The New York Times .
Atlas of the aging mouse brain reveals white matter as vulnerable foci
Single-cell Atlas of Parabiosis
Human BBB Atlas
Aging Plasma Proteome
Tabula Muris Senis
Tabula Muris
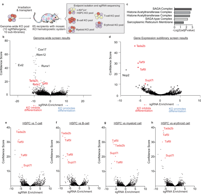
In vivo CRISPR screening identifies SAGA complex members as key regulators of hematopoiesis, Shankar et al., Nature Communications, 2026
Ageing promotes microglial accumulation of slow-degrading synaptic proteins, Guldner et al., Nature, 2026
Spatial and single-cell transcriptomics reveal the reorganization of cerebellar microglia with aging, Tsai et al., Cell Reports, 2025
The Global Neurodegeneration Proteomics Consortium - biomarker and drug target discovery for common neurodegenerative diseases and aging, Farinas & Oh et al., Nature Medicine, 2025
Plasma proteomics links brain and immune system aging with healthspan and longevity, Oh & Farinas et al., Nature Medicine, 2025
Disruption of the cerebrospinal fluid-plasma protein balance in cognitive impairment and aging, Oh et al., Nature Medicine, 2025
A cerebrospinal fluid synaptic protein biomarker for prediction of cognitive resilience versus decline in Alzheimer's disease, Oh et al., Nature Medicine, 2025
Glycocalyx dysregulation impairs blood-brain barrier in ageing and disease, Shi et al., Nature, 2025