Section6: Linked Structures
Section materials curated by our Head TA Trip Master,
drawing upon materials from previous quarters. Special thanks to
Nick Bowman
and Julie Zelenski for awesome ideas!
This week’s section exercises are all about linked structures, which are a new way of storing and organizing data that takes advantage of the power of pointers! We're also going to learn about
Remember that every week we will also be releasing a Qt Creator project containing starter code and testing infrastructure for that week's section problems. When a problem name is followed by the name of a .cpp file, that means you can practice writing the code for that problem in the named file of the Qt Creator project. Here is the zip of the section starter code:
📦 Starter code
For all the problems in this handout, assume the following structures have been declared:
struct Node {
int data;
Node *next;
};
struct StringNode {
string data;
StringNode *next;
};
struct DoubleNode {
double data;
DoubleNode *next;
};
You can also assume the following utility functions have been defined as well:
/* Prints the contents of a linked list, in order. */
void printList(Node* list) {
for (Node* cur = list; cur != nullptr; cur = cur->next) {
cout << cur->data << endl;
}
}
/* Frees all the memory used by a linked list. */
void deleteList(Node* list) {
while (list != nullptr) {
/* Store where to go next, since we're about to blow up our linked
* list node.
*/
Node *next = list->next;
delete list;
list = next;
}
}
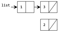
1) What's the Code Do?
For each of the following diagrams, draw a picture of what the given nodes would like like after the given line of code executes:
Diagram 1

Code Snippet 1
list->next = new Node;
list->next->data = 3;
Diagram 2

Code Snippet 2
list->next->next = nullptr;
Example 1

Example 2

2) Rewiring Linked Lists
For each of the following diagrams, write the code that will produce the given "after" result from the given "before" starting point by modifying the links between the nodes shown and/or creating new nodes as needed. There may be more than one way to write the code, but do not change the data field of any existing node. If a variable doesn't appear in the "after" picture, it doesn't matter what value it has after changes are made.

a)
Node *temp = list->next->next;
temp->next = list->next;
list->next->next = list;
list->next->next->next = nullptr;
list = temp;
b)
list->next->next->next = list;
list = list->next->next;
Node *list2 = list->next->next;
list->next->next = nullptr;
3) Linked List Mechanics (warmup.cpp)
This section handout is almost exclusively about linked lists, so before we jump into some of their applications, let’s start off by reviewing some of the basic mechanics about how they work!
To begin with, let’s imagine we have a linked list of integers. Write a function
int sumOfElementsIn(Node* list);
that adds up the values of all the elements in the linked list. Write this function two ways – first, do it iteratively; then, do it recursively. Which one did you think was easier to write? Why?
Next, write a function
Node* lastElementOf(Node* list);
that returns a pointer to the last element of a linked list (and reports an error if the list is empty). Again, write this function two ways, iteratively and recursively. Which one did you think was easier to write?
Summing List Elements
/* Iterative version */
int sumOfElementsIn(Node* list) {
int result = 0;
for (Node* curr = list; curr != nullptr; curr = curr->next) {
result += curr->data;
}
return result;
}
/* Recursive version. */
int sumOfElementsIn(Node* list) {
/* The sum of the elements in an empty list is zero. */
if (list == nullptr) return 0;
/* The sum of the elements in a nonempty list is the sum of the elements in
* the first node plus the sum of the remaining elements.
*/
return list->data + sumOfElementsIn(list->next);
}
Finding the Last List Element
/* Iterative version */
Node* lastElementOf(Node* list) {
if (list == nullptr) error("Empty lists have no last element.");
/* Loop forward until the current node next pointer is null. That’s the
* point where the list ends.
*/
Node* result = list;
while (result->next != nullptr) {
result = result->next;
}
return result;
}
/* Recursive version. */
Node* lastElementOf(Node* list) {
/* Base Case 1: The empty list has no last element. */
if (list == nullptr) error("Nothing can come from nothing.");
/* Base Case 2: The only element of a one-element list is the last element. */
if (list->next == nullptr) return list;
/* Recursive Case: There’s at least two nodes in this list. The last element
* of the overall list is the last element of the list you get when you drop
* off the first element.
*/
return lastElementOf(list->next);
}
4) All out of Sorts (sorted.cpp)
Write a function that takes in a pointer to the front of a linked list of integers and returns whether or not the list that's pointed to is in sorted (nondecreasing) order. An empty list is considered to be sorted. You should implement your code to match the following prototype
bool isSorted(Node* front)
bool isSorted(Node* front) {
if (front != nullptr) {
Node* current = front;
while (current->next != nullptr) {
if (current->data > current->next->data) {
return false;
}
current = current->next;
}
}
return true;
}
5) Tracing Pointers by Reference
One of the trickier nuances of linked lists comes up when we start passing around pointers as parameters by reference. To better understand exactly what that’s all about, trace through the following code and show what it prints out. Also, identify any memory leaks that occur in the program.
void confuse(Node* list) {
list->data = 137;
}
void befuddle(Node* list) {
list = new Node;
list->data = 42;
list->next = nullptr;
}
void confound(Node* list) {
list->next = new Node;
list->next->data = 2718;
list->next->next = nullptr;
}
void bamboozle(Node*& list) {
list->data = 42;
}
void mystify(Node*& list) {
list = new Node;
list->data = 161;
list->next = nullptr;
}
int main() {
Node* list = /* some logic to make the list 1 -> 3 -> 5 -> null */
confuse(list);
printList(list); // defined at beginning of section handout
befuddle(list);
printList(list);
confound(list);
printList(list);
bamboozle(list);
printList(list);
mystify(list);
printList(list);
freeList(list); // defined at beginning of section handout
return 0;
}
Let’s go through this one step at a time.
- The call to
confuseupdates the first element of the list to store 137, so the call toprintListwill print out 137, 3, 5. - The call to
befuddletakes its argument by value. That means it’s working with a copy of the pointer to the first element of the list, so when we set list to be a new node, it doesn’t change where the list variable back in main is pointing. The node created here is leaked, and the next call toprintListwill print out 137, 3, 5. - The call to
confoundtakes its argument by value. However, when it writes to list->next, it’s following the pointer to the first element of the linked list and changing the actual linked list node it finds there. This means that the list is modified by dropping off the 3 and the 5 (that memory gets leaked) and replacing it with a node containing 2718. Therefore, the next call toprintListwill print out 137, 2718. - The call to
bamboozletakes its argument by reference, but notice that it never actually reassigns the next pointer. However, it does change the memory in the node at the front of the list to hold 42, so the next call toprintListwill print 42, 2718. - The call to
mystifytakes its argument by reference and therefore when it reassignslistit really is changing wherelistback in main is pointing. This leaks the memory for the nodes containing 42 and 2718. The variablelistback in main is changed to point at a new node containing 161, so the final call toprintListprints 161. - Finally, we free that one-element list. Overall, we’ve leaked a lot of memory!
6) Inserting into a Linked List (insert.cpp)
Write a function named insert that accepts a reference to a StringNode pointer representing the front of a linked list, along with an index and a string value. Your function should insert the given value into a new node at the specified position of the list. For example, suppose the list passed to your function contains the following sequence of values:
{ "Katherine", "Julie", "Kate" }
The call of insert(front, 2, "Mehran") should change the list to store the following:
{ "Katherine", "Julie", "Mehran", "Kate" }
The other values in the list should retain the same order as in the original list. You may assume that the index passed is between 0 and the existing size of the list, inclusive.
Constraints: Do not modify the data field of existing nodes; change the list by changing pointers only. Do not use any auxiliary data structures to solve this problem (no array, Vector, Stack, Queue, string, etc).
void insert(StringNode*& front, int index, string value)
void insert(StringNode*& front, int index, string value) {
if (index == 0) {
front = new StringNode(value, front);
} else {
StringNode* temp = front;
for (int i = 0; i < index - 1; i++) {
temp = temp->next;
}
temp->next = new StringNode(value, temp->next);
}
}
7) Remove All Threshold (threshold.cpp)
Write a function removeAllThreshold that removes all occurrences of a given double value +/- a threshold value from the list. For example, if a list contains the following values:
The call of removeAllThreshold(front, 3.0, .3) where front denotes a pointer to the front of list, would remove all occurrences of the value 3.0 +/- .3 (corresponding to the underlined values in the above example) from the list, yielding the following list:
If the list is empty or values within the given range don't appear in the list, then the list should not be changed by your function. You should preserve the original order of the list. You should implement your code to match the following prototype
void removeAllThreshold(DoubleNode*& front, double value, double threshold)
bool valueWithinThreshold (double value, double target, double threshold){
return value >= target - threshold && value <= target + threshold;
}
void removeAllThreshold(DoubleNode*& front, double value, double threshold) {
while (front != nullptr
&& valueWithinThreshold(front->data, value, threshold)) {
DoubleNode* trash = front;
front = front->next;
delete trash;
}
if (front != nullptr) {
DoubleNode* current = front;
while (current->next != nullptr) {
if (valueWithinThreshold(current->next->data, value, threshold)) {
DoubleNode* trash = current->next;
current->next = current->next->next;
delete trash;
} else {
current = current->next;
}
}
}
}
8) Double List (double.cpp)
Write a function that takes a pointer to the front of a linked list of integers and appends a copy of the original sequence to the end of the list. For example, suppose you're given the following list:
{1, 3, 2, 7}
After a call to your function, the list's contents would be:
{1, 3, 2, 7, 1, 3, 2, 7}
Do not use any auxiliary data structures to solve this problem. You should only construct one additional node for each element in the original list. Your function should run in O(n) time where n is the number of nodes in the list. You should implement your code to match the following prototype
void doubleList(Node*& front)
void doubleList(Node*& front) {
if (front != nullptr) {
Node *half2 = new Node(front->data, nullptr);
Node *back = half2;
Node *current = front;
while (current->next != nullptr) {
current = current->next;
back->next = new Node(current->data, nullptr);
back = back->next;
}
current->next = half2;
}
}
9) Braiding a Linked List (braid.cpp)
Now, let's put together what we've done in the last two problems and combine it into the grand finale, braiding a linked list! Write a function braid that takes a linked list, and weaves the reverse of that list into the original. (In this case, you will need to create new nodes.) Here are a few examples:
{1, 4, 2} -> {1, 2, 4, 4, 2, 1}
{3} -> {3, 3}
{1, 3, 6, 10, 15} -> {1, 15, 3, 10, 6, 6, 10, 3, 15, 1}
You should implement your code to match the following prototype
void braid(Node*& front)
Bonus: This one also has an interesting recursive solution.
void braid(Node*& front) {
Node *reverse = nullptr;
for (Node *curr = front; curr != nullptr; curr = curr->next) {
Node *newNode = new Node(curr->data);
newNode->next = reverse;
reverse = newNode;
}
// reverse now addresses a memory-independent copy of the original list,
// where all of the nodes are in reverse order.
for (Node *curr = front; curr != nullptr; curr = curr->next->next) {
Node *next = reverse->next;
reverse->next = curr->next;
curr->next = reverse;
reverse = next;
}
}
10) Merge Sort
Topics: Sorting
Suppose you are sorting the following vector using merge sort:
{29, 17, 3, 94, 46, 8, -4, 12}
Walk through the merge sort algorithm and show the sub-vectors that are created by the algorithm and show the merging of the sub-vectors into larger sorted vectors. As a hint, this vector should have three split steps, and three merge steps.
after split 1: {29, 17, 3, 94} {46, 8, -4, 12}
after split 2: {29, 17} {3, 94} {46, 8} {-4, 12}
after split 3: {29} {17} {3} {94} {46} {8} {-4} {12}
after merge 1: {17, 29} {3, 94} {8, 46} {-4, 12}
after merge 2: {3, 17, 29, 94} {-4, 8, 12, 46}
after merge 3: {-4, 3, 8, 12, 17, 29, 46, 94}
11) It Was The Best of Cases, It Was The Worst of Cases
Topics: Sorting, Big-O, Best and Worst Case Analysis
Recall that we said in lecture that quicksort performs in O(n log n) in the best case but O(n^2) in the worst case.
Let's explore why that might be. Here's an example of a vector that quicksort will sort in O(n log n) (assuming you pick the first element in the vector as the pivot):
{4, 1, 3, 5, 6, 7, 2}
And here's an example of a vector with the same values that quicksort will sort in O(n^2) (again, assuming you pick the first element in the vector as the pivot):
{1, 2, 3, 4, 5, 6, 7}
Using these vectors, figure out what causes the differences in quicksort's performance, and then construct your own vectors for each case using different values. Hint: look at the patterns in the pivots that are chosen by the algorithm.
Quicksort performs worst when the vector is already sorted (or in reverse sorted order). But why is that? More generally, quicksort performs the worst when the pivot is the largest or smallest value in the vector. This is because quicksort works by dividing the problem into smaller pieces (elements less than the pivot, and elements greater than the pivot). If the pivot is already the largest or smallest element, then the problem isn't smaller. A sorted or reverse sorted vector guarantees that the pivot chosen will always be the smallest or largest element in the vector.
On the other hand, quicksort performs best when the pivot is the median value in the vector. Intuitively, this is because when the pivot is the median element, it evenly splits the remaining elements for the two recursive calls.
Note that, as we discussed in lecture, the best and worst case performance can very depending on the algorithm you choose to select the pivot. The code we showed always picked the first element in the Vector, but we also suggested that you pick a random element as the pivot. Even if you randomize the pivot, there's no way to avoid the worst case behavior, since you might still randomly pick the elements in sorted (or reverse sorted) order.
For the final problem in this handout, assume the following structures have been declared:
struct TreeNode {
int data;
TreeNode *left;
TreeNode *right;
// default constructor does not initialize
TreeNode() {}
// 3-arg constructor sets fields from arguments
TreeNode(int d, TreeNode* l, TreeNode* r) {
data = d;
left = l;
right = r;
}
};
12) How Tall is That Tree? (height.cpp)
Write a function
int height(TreeNode *node)
that calculates the height of the provided tree. The height of a tree is defined to be the number of levels that a tree has, or phrased differently, the number of nodes along the longest path from the root to a leaf. For example, an empty tree has height 0. A tree of one node has height 1. A node with one or two leaves as children has height 2, etc.
int height(TreeNode *node) {
if (node == nullptr) {
return 0;
} else {
return 1 + max(height(node->left), height(node->right));
}
}