SCL  1.0
Standard Control Library : Control, dynamics, physics, and simulation
 All Classes Namespaces Files Functions Variables Typedefs Enumerations Friends Macros Groups Pages
Public Member Functions | Public Attributes | Protected Attributes | List of all members
scl::SActuatorSetMuscle Class Reference
Inheritance diagram for scl::SActuatorSetMuscle:
Inheritance graph
[legend]
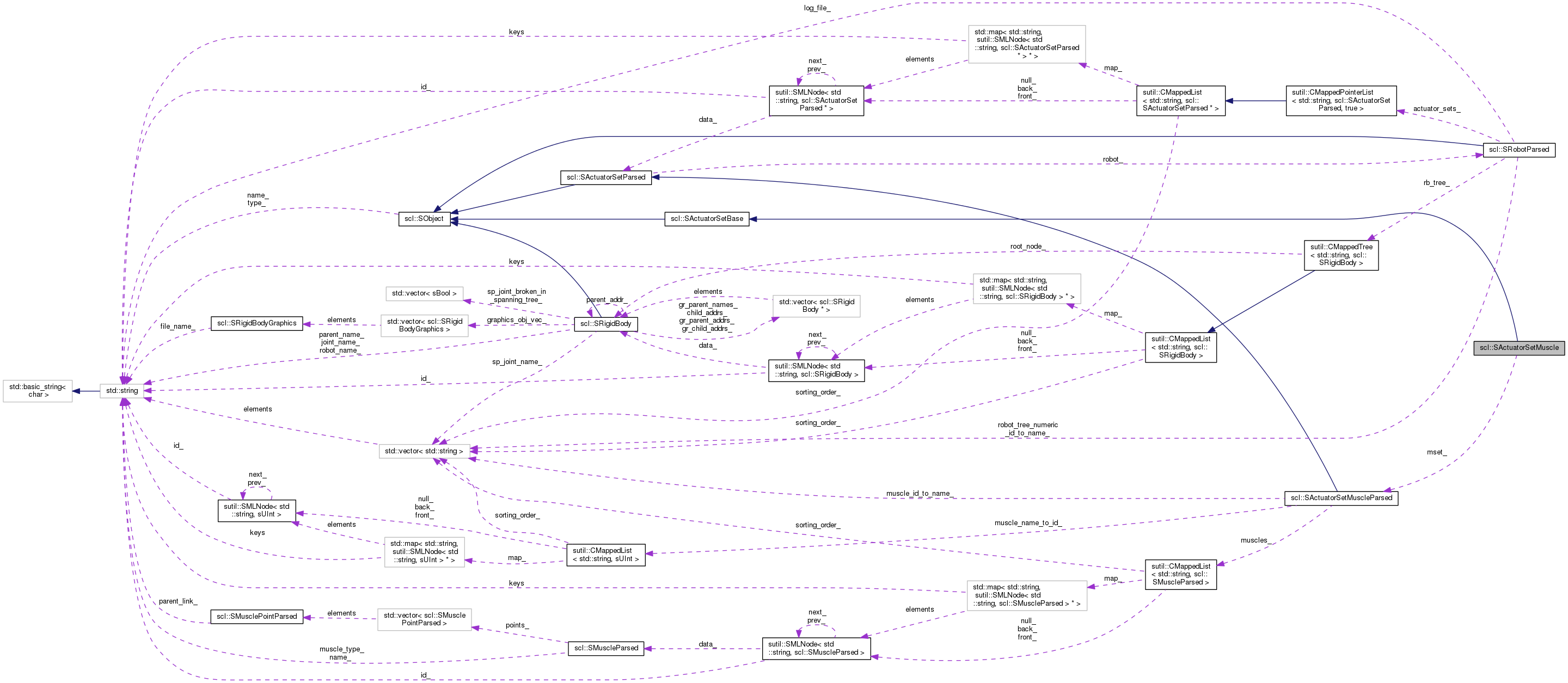
Collaboration diagram for scl::SActuatorSetMuscle:
Collaboration graph
[legend]

Public Member Functions

bool init (const SActuatorSetMuscleParsed *arg_mset_parsed)
 
 SActuatorSetMuscle ()
 
virtual ~SActuatorSetMuscle ()
 
virtual const std::string & getType () const
 
virtual const std::string & getName () const
 
virtual bool hasBeenInit () const
 

Public Attributes

const SActuatorSetMuscleParsedmset_
 
Eigen::VectorXd force_actuator_
 
Eigen::MatrixXd J_
 
std::string name_
 
sBool has_been_init_
 

Protected Attributes

std::string type_
 

Constructor & Destructor Documentation

scl::SActuatorSetMuscle::SActuatorSetMuscle ( )
inline

Default constructor. Sets stuff to NULL.

virtual scl::SActuatorSetMuscle::~SActuatorSetMuscle ( )
inlinevirtual

Default destructor. Does nothing.

Member Function Documentation

virtual const std::string& scl::SObject::getName ( ) const
inlinevirtualinherited

Get the object's type

virtual const std::string& scl::SObject::getType ( ) const
inlinevirtualinherited

Get the object's type

virtual bool scl::SObject::hasBeenInit ( ) const
inlinevirtualinherited

Get the object's type

Member Data Documentation

Eigen::VectorXd scl::SActuatorSetBase::force_actuator_
inherited

The actuator set forces in the actuator coordinates

sBool scl::SObject::has_been_init_
inherited

Whether the object is ready for use

Eigen::MatrixXd scl::SActuatorSetBase::J_
inherited

The Jacobian that maps actuator forces into gc forces => force_gc_ = J_ * force_actuator_;

const SActuatorSetMuscleParsed* scl::SActuatorSetMuscle::mset_

The parsed muscle specification

std::string scl::SObject::name_
inherited

The object's name

std::string scl::SObject::type_
protectedinherited

The object's type. Should only be set by the constructor


The documentation for this class was generated from the following file: