|
SCL
1.0
Standard Control Library : Control, dynamics, physics, and simulation
|
#include <SDatabase.hpp>

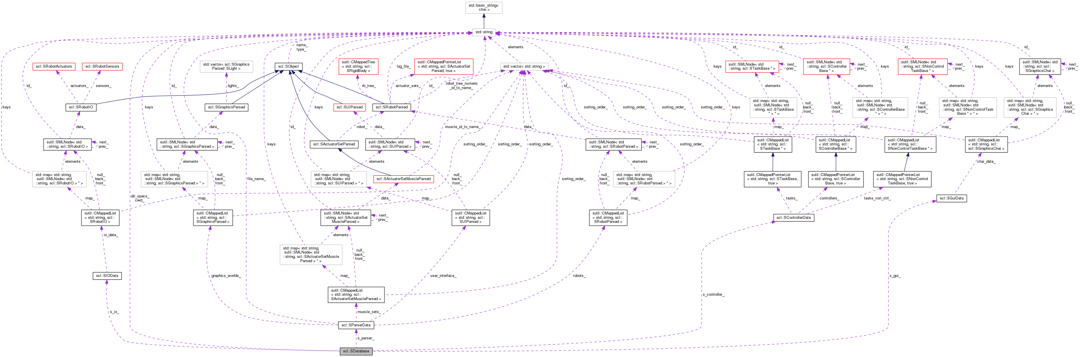
Public Attributes | |
| SParserData | s_parser_ |
| SControllerData | s_controller_ |
| SIOData | s_io_ |
| SGuiData | s_gui_ |
| sLongLong | sim_ticks_ |
| sFloat | sim_dt_ |
| sFloat | time_ |
| std::string | cwd_ |
| std::string | dir_specs_ |
| sBool | running_ |
| sBool | pause_ctrl_dyn_ |
| sBool | step_ctrl_dyn_ |
| sBool | pause_graphics_ |
| sBool | param_logging_on_ |
A data structure to enable the many different components to access data.
NOTE : This structure may be directly accessed with pointers by high-performance code. However, this is only meant for advanced users because direct access is NOT thread-safe.
Normally, the CDatabase wrapper should be used to access the data.
| std::string scl::SDatabase::cwd_ |
The current working directory
| std::string scl::SDatabase::dir_specs_ |
The specs directory
| sBool scl::SDatabase::param_logging_on_ |
Whether the logging is on or not
| sBool scl::SDatabase::pause_ctrl_dyn_ |
Whether the controller+dynamics are paused or not
| sBool scl::SDatabase::pause_graphics_ |
Whether the graphics updates are paused or not
| sBool scl::SDatabase::running_ |
Whether the program is on or not
| SControllerData scl::SDatabase::s_controller_ |
Stores all the data generated by the controller as it runs. [[Interface to the controller]]
| SGuiData scl::SDatabase::s_gui_ |
Stores all the data generated by the gui as it runs. [[Interface to the graphics/rendering subsystem]]
| SIOData scl::SDatabase::s_io_ |
Stores all the sensor data obtained from the simulation/real world [[Interface to the physics engine or real robot]]
| SParserData scl::SDatabase::s_parser_ |
Stores all the data obtained by parsing a file etc.
| sFloat scl::SDatabase::sim_dt_ |
The simulation dt (assuming a constant integration interval or a constant integrator sampling interval).
| sLongLong scl::SDatabase::sim_ticks_ |
Simulation Time : Ie. The number of iterations of the simulation
| sBool scl::SDatabase::step_ctrl_dyn_ |
Whether the dynamics should pause after the next iteration
| sFloat scl::SDatabase::time_ |
Real time : Time in seconds since the simulation started
1.8.6