SCL  1.0
Standard Control Library : Control, dynamics, physics, and simulation
 All Classes Namespaces Files Functions Variables Typedefs Enumerations Friends Macros Groups Pages
Public Member Functions | Protected Attributes | Private Attributes | List of all members
scl::CTaskGc Class Reference
Inheritance diagram for scl::CTaskGc:
Inheritance graph
[legend]
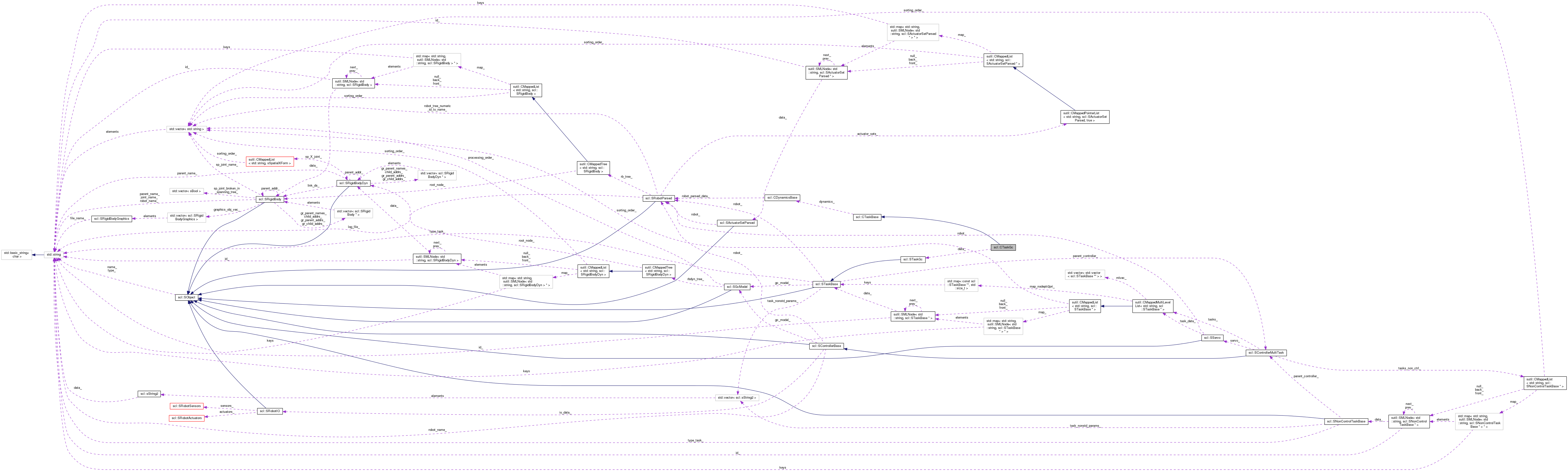
Collaboration diagram for scl::CTaskGc:
Collaboration graph
[legend]

Public Member Functions

virtual bool computeServo (const SRobotSensors *arg_sensors)
 
virtual bool computeModel (const SRobotSensors *arg_sensors)
 
virtual STaskBasegetTaskData ()
 
virtual bool setGoalPos (const Eigen::VectorXd &arg_goal)
 
virtual bool setGoalVel (const Eigen::VectorXd &arg_goal)
 
virtual bool setGoalAcc (const Eigen::VectorXd &arg_goal)
 
virtual bool getGoalPos (Eigen::VectorXd &arg_goal) const
 
virtual bool getGoalVel (Eigen::VectorXd &arg_goal) const
 
virtual bool getGoalAcc (Eigen::VectorXd &arg_goal) const
 
sBool achievedGoalPos ()
 
 CTaskGc ()
 
virtual ~CTaskGc ()
 
virtual bool init (STaskBase *arg_task_data, CDynamicsBase *arg_dynamics)
 
bool setFlagCompensateForGravity (const bool arg_grav_enabled)
 
virtual void reset ()
 
virtual bool getPos (Eigen::VectorXd &arg_pos) const
 
virtual bool getVel (Eigen::VectorXd &arg_vel) const
 
virtual bool getAcc (Eigen::VectorXd &arg_acc) const
 
virtual sBool hasBeenInit ()
 
virtual sBool setActivated (sBool arg_activate)
 
virtual sBool hasBeenActivated ()
 

Protected Attributes

sBool has_been_init_
 
CDynamicsBasedynamics_
 

Private Attributes

STaskGcdata_
 

Constructor & Destructor Documentation

scl::CTaskGc::CTaskGc ( )

Default constructor : Does nothing

virtual scl::CTaskGc::~CTaskGc ( )
inlinevirtual

Default destructor : Does nothing.

Member Function Documentation

bool scl::CTaskGc::achievedGoalPos ( )

Whether the task has achieved its goal position.

bool scl::CTaskGc::computeModel ( const SRobotSensors arg_sensors)
virtual

Sets the null space for the next level to zero. Ie. any task below this one in the hierarchy is ignored.

Implements scl::CTaskBase.

bool scl::CTaskGc::computeServo ( const SRobotSensors arg_sensors)
virtual

Computes the gc forces that resist gc velocity

Implements scl::CTaskBase.

virtual bool scl::CTaskBase::getAcc ( Eigen::VectorXd &  arg_acc) const
inlinevirtualinherited

Gets the current acceleration. Returns false if not supported by task.

Reimplemented in scl::CTaskOpPosPIDA1OrderInfTime, scl::CTaskOpPos, and scl::CTaskComPos.

virtual bool scl::CTaskGc::getGoalAcc ( Eigen::VectorXd &  arg_goal) const
inlinevirtual

Gets the current goal acceleration. Returns false if not supported by task.

Reimplemented from scl::CTaskBase.

virtual bool scl::CTaskGc::getGoalPos ( Eigen::VectorXd &  arg_goal) const
inlinevirtual

Gets the current goal position. Returns false if not supported by task.

Reimplemented from scl::CTaskBase.

virtual bool scl::CTaskGc::getGoalVel ( Eigen::VectorXd &  arg_goal) const
inlinevirtual

Gets the current goal velocity. Returns false if not supported by task.

Reimplemented from scl::CTaskBase.

virtual bool scl::CTaskBase::getPos ( Eigen::VectorXd &  arg_pos) const
inlinevirtualinherited

Gets the current position. Returns false if not supported by task.

Reimplemented in scl::CTaskOpPosPIDA1OrderInfTime, scl::CTaskOpPos, scl::CTaskComPos, and scl::CTaskGcLimitCentering.

STaskBase * scl::CTaskGc::getTaskData ( )
virtual

Return this task controller's task data structure.

Implements scl::CTaskBase.

virtual bool scl::CTaskBase::getVel ( Eigen::VectorXd &  arg_vel) const
inlinevirtualinherited

Gets the current velocity. Returns false if not supported by task.

Reimplemented in scl::CTaskOpPosPIDA1OrderInfTime, scl::CTaskOpPos, and scl::CTaskComPos.

virtual sBool scl::CTaskBase::hasBeenActivated ( )
inlinevirtualinherited

Activated = All dynamic parameters and data structures are up to date and task is actively contributing to a controller.

virtual sBool scl::CTaskBase::hasBeenInit ( )
inlinevirtualinherited

Initialized = All static parameters are set and data structures are up to date. Ready to contribute to a controller.

bool scl::CTaskGc::init ( STaskBase arg_task_data,
CDynamicsBase arg_dynamics 
)
virtual

Initializes the task object. Required to set output gc force dofs

Implements scl::CTaskBase.

void scl::CTaskGc::reset ( )
virtual

Resets the task by removing its data. NOTE : Does not deallocate its data structure

Implements scl::CTaskBase.

virtual sBool scl::CTaskBase::setActivated ( sBool  arg_activate)
inlinevirtualinherited

Activated = All dynamic parameters and data structures are up to date and task is actively contributing to a controller.

Set to true/false during runtime to activate/deactivate task.

Returns : success/failure

bool scl::CTaskGc::setGoalAcc ( const Eigen::VectorXd &  arg_goal)
virtual

Sets the current goal acceleration

Reimplemented from scl::CTaskBase.

bool scl::CTaskGc::setGoalPos ( const Eigen::VectorXd &  arg_goal)
virtual

Sets the current goal position

Reimplemented from scl::CTaskBase.

bool scl::CTaskGc::setGoalVel ( const Eigen::VectorXd &  arg_goal)
virtual

Sets the current goal velocity

Reimplemented from scl::CTaskBase.

Member Data Documentation

CDynamicsBase* scl::CTaskBase::dynamics_
protectedinherited

A Dynamics model required to compute the task's dynamics

sBool scl::CTaskBase::has_been_init_
protectedinherited

Initialized = All static parameters are set and data structures are up to date.

Set to true in init()


The documentation for this class was generated from the following files: