|
SCL
1.0
Standard Control Library : Control, dynamics, physics, and simulation
|
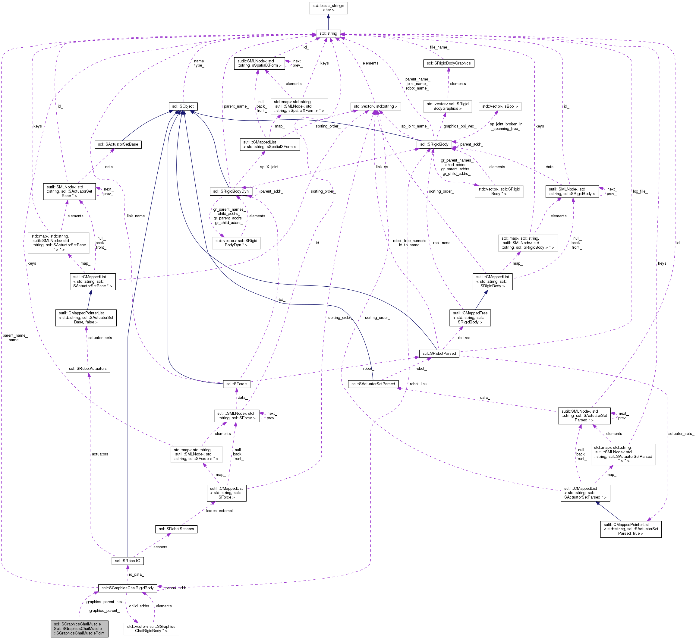
#include <SGraphicsChaiMuscleSet.hpp>

Public Attributes | |
| chai3d::cVector3d * | pos_ |
| SGraphicsChaiRigidBody * | graphics_parent_ |
| chai3d::cVector3d * | pos_next_ |
| SGraphicsChaiRigidBody * | graphics_parent_next_ |
| chai3d::cGenericObject * | graphics_via_point_ |
| chai3d::cGenericObject * | graphics_via_line_ |
The graphics representation for one muscle point
1.8.6