This week’s section exercises delve deep into the details of pointers and memory management in C++. This is an opportunity to get into the nitty gritty of things and to get closer towards gaining ultimate power over your computer! You will also gain valuable practice with linked lists, which are a new way of storing and organizing data that takes advantage of the power of pointers. Linked lists are definitely a tricky subject, but if you draw lots of diagrams and really nail down your pointer fundamentals, you'll be on the road to success. The topics covered in section this week will show up on assignment 6.
Remember that every week we will also be releasing a Qt Creator project containing starter code and testing infrastructure for that week's section problems. When a problem name is followed by the name of a .cpp file, that means you can practice writing the code for that problem in the named file of the Qt Creator project. Here is the zip of the section starter code:
📦 Starter code
For all the problems in this handout, assume the following structures have been declared:
struct Node {
int data;
Node *next;
};
struct StringNode {
string data;
StringNode *next;
};
struct DoubleNode {
double data;
DoubleNode *next;
};
You can also assume the following utility functions have been defined as well:
/* Prints the contents of a linked list, in order. */
void printList(Node* list) {
for (Node* cur = list; cur != nullptr; cur = cur->next) {
cout << cur->data << endl;
}
}
/* Frees all the memory used by a linked list. */
void deleteList(Node* list) {
while (list != nullptr) {
/* Store where to go next, since we're about to blow up our linked
* list node.
*/
Node *next = list->next;
delete list;
list = next;
}
}
1) Tracing Pointers by Reference
One of the trickier nuances of linked lists comes up when we start passing around pointers as parameters by reference. To better understand exactly what that’s all about, trace through the following code and show what it prints out. Also, identify any memory leaks that occur in the program.
void confuse(Node* list) {
list->data = 137;
}
void befuddle(Node* list) {
list = new Node;
list->data = 42;
list->next = nullptr;
}
void confound(Node* list) {
list->next = new Node;
list->next->data = 2718;
list->next->next = nullptr;
}
void bamboozle(Node*& list) {
list->data = 42;
}
void mystify(Node*& list) {
list = new Node;
list->data = 161;
list->next = nullptr;
}
int main() {
Node* list = /* some logic to make the list 1 -> 3 -> 5 -> null */
confuse(list);
printList(list); // defined at beginning of section handout
befuddle(list);
printList(list);
confound(list);
printList(list);
bamboozle(list);
printList(list);
mystify(list);
printList(list);
freeList(list); // defined at beginning of section handout
return 0;
}
Let’s go through this one step at a time.
- The call to
confuseupdates the first element of the list to store 137, so the call toprintListwill print out 137, 3, 5. Although the argument is passed by value, because both pointers point to the same Node in memory, the original list will also see a different value. - The call to
befuddletakes its argument by value. That means it’s working with a copy of the pointer to the first element of the list, so when we set list to be a new node, it doesn’t change where the list variable back in main is pointing. The node created in this function is leaked, and the next call toprintListwill print out 137, 3, 5. - The call to
confoundtakes its argument by value. However, when it writes to list->next, it’s following the pointer to the first element of the linked list and changing the actual linked list node it finds there. This means that the list is modified by dropping off the 3 and the 5 (that memory gets leaked) and replacing it with a node containing 2718. Therefore, the next call toprintListwill print out 137, 2718. - The call to
bamboozletakes its argument by reference, but notice that it never actually reassigns the next pointer. However, it does change the memory in the node at the front of the list to hold 42, so the next call toprintListwill print 42, 2718. - The call to
mystifytakes its argument by reference, and therefore, when it reassignslist, it really is changing wherelistback in main is pointing. This leaks the memory for the nodes containing 42 and 2718. The variablelistback in main is changed to point at a new node containing 161, so the final call toprintListprints 161. - Finally, we free that one-element list. Overall, we’ve leaked a lot of memory!
2) What's the Code Do?
For each of the following diagrams, draw a picture of what the given nodes would look like after the given line of code executes. Does any memory get orphaned as a result of the operations? Assume the Node struct is the same as struct covered in lecture that stores integers.
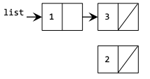
Diagram 1

Code Snippet 1
list->next = new Node;
list->next->data = 3;
Diagram 2

Code Snippet 2
list->next->next = nullptr;
Example 1
This code produces one orphaned node with data 2.
Example 2
This code produces one orphaned node with data 3.
3) Rewiring Linked Lists
For each of the following diagrams, write the code that will produce the given "after" result from the given "before" starting point by modifying the links between the nodes shown and/or creating new nodes as needed. There may be more than one way to write the code, but do not change the data field of any existing node. If a variable doesn't appear in the "after" picture, it doesn't matter what value it has after changes are made.

a)
Node *temp = list->next->next;
temp->next = list->next;
list->next->next = list;
list->next->next->next = nullptr;
list = temp;
b)
list->next->next->next = list;
list = list->next->next;
Node *list2 = list->next->next;
list->next->next = nullptr;
4) Linked List Mechanics (warmup.cpp)
This section handout talks a lot about linked lists, so before we jump into some of their applications, let’s start off by reviewing some of the basic mechanics about how they work!
To begin with, let’s imagine we have a linked list of integers. Write a function
int sumOfElementsIn(Node* list);
that adds up the values of all the elements in the linked list. Write this function two ways – first, do it iteratively; then, do it recursively. Which one did you think was easier to write? Why?
Next, write a function
Node* lastElementOf(Node* list);
that returns a pointer to the last element of a linked list (and reports an error if the list is empty). Again, write this function two ways, iteratively and recursively. Which one did you think was easier to write?
Summing List Elements
/* Iterative version */
int sumOfElementsIn(Node* list) {
int result = 0;
for (Node* curr = list; curr != nullptr; curr = curr->next) {
result += curr->data;
}
return result;
}
/* Recursive version. */
int sumOfElementsIn(Node* list) {
/* The sum of the elements in an empty list is zero. */
if (list == nullptr) return 0;
/* The sum of the elements in a nonempty list is the sum of the elements in
* the first node plus the sum of the remaining elements.
*/
return list->data + sumOfElementsIn(list->next);
}
Finding the Last List Element
/* Iterative version */
Node* lastElementOf(Node* list) {
if (list == nullptr) error("Empty lists have no last element.");
/* Loop forward until the current node next pointer is null. That’s the
* point where the list ends.
*/
Node* result = list;
while (result->next != nullptr) {
result = result->next;
}
return result;
}
/* Recursive version. */
Node* lastElementOf(Node* list) {
/* Base Case 1: The empty list has no last element. */
if (list == nullptr) error("Nothing can come from nothing.");
/* Base Case 2: The only element of a one-element list is the last element. */
if (list->next == nullptr) return list;
/* Recursive Case: There’s at least two nodes in this list. The last element
* of the overall list is the last element of the list you get when you drop
* off the first element.
*/
return lastElementOf(list->next);
}
5) All out of Sorts (sorted.cpp)
Write a function that takes in a pointer to the front of a linked list of integers and returns whether or not the list that's pointed to is in sorted (nondecreasing) order. An empty list is considered to be sorted. You should implement your code to match the following prototype
bool isSorted(Node* front)
bool isSorted(Node* front) {
if (front != nullptr) {
Node* current = front;
while (current->next != nullptr) {
if (current->data > current->next->data) {
return false;
}
current = current->next;
}
}
return true;
}
6) Remove All Threshold (threshold.cpp)
Write a function removeAllThreshold that removes all occurrences of a given double value +/- a threshold value from the list. For example, if a list contains the following values:
The call of removeAllThreshold(front, 3.0, .3) where front denotes a pointer to the front of list, would remove all occurrences of the value 3.0 +/- .3 (corresponding to the underlined values in the above example) from the list, yielding the following list:
If the list is empty or values within the given range don't appear in the list, then the list should not be changed by your function. You should preserve the original order of the list. You should implement your code to match the following prototype
void removeAllThreshold(DoubleNode*& front, double value, double threshold)
bool valueWithinThreshold (double value, double target, double threshold) {
return value >= target - threshold && value <= target + threshold;
}
void removeAllThreshold(DoubleNode*& front, double value, double threshold) {
while (front != nullptr
&& valueWithinThreshold(front->data, value, threshold)) {
DoubleNode* trash = front;
front = front->next;
delete trash;
}
if (front != nullptr) {
DoubleNode* current = front;
while (current->next != nullptr) {
if (valueWithinThreshold(current->next->data, value, threshold)) {
DoubleNode* trash = current->next;
current->next = current->next->next;
delete trash;
} else {
current = current->next;
}
}
}
}