T distributions#

Download#

Outline#

  • Case studies:

    1. Volume of left hippocampus in discordant twins (for schizophrenia)

    2. Difference in finches’ beaks before and after drought

  • Descriptive statistics:

    1. Median

    2. Standard deviation

    3. Median

  • \(t\)-distributions

    1. One-sample \(t\)-test

    2. Confidence intervals

    3. Two sample \(t\)-test

library(ggplot2)
set.seed(0)

Numerical descriptive statistics#

Mean of a sample#

  • Given a sample of numbers \(X=(X_1, \dots, X_n)\) the sample mean, \(\overline{X}\) is

\[ \overline{X} = \frac1n \sum_{i=1}^n X_i.\]

Artificial example#

X = c(1,3,5,7,8,12,19)
X
  1. 1
  2. 3
  3. 5
  4. 7
  5. 8
  6. 12
  7. 19
  • Lots of ways to compute the mean

(X[1]+X[2]+X[3]+X[4]+X[5]+X[6]+X[7])/7
sum(X)/length(X)
mean(X)
7.85714285714286
7.85714285714286
7.85714285714286

Exercise#

  • Compute the mean of volume in Affected group of Schizophrenia study

schizophrenia = read.csv('https://raw.githubusercontent.com/StanfordStatistics/stats191-data/main/Sleuth3/schizophrenia.csv', header=TRUE)
head(schizophrenia)
A data.frame: 6 × 2
UnaffectedAffected
<dbl><dbl>
11.941.27
21.441.63
31.561.47
41.581.39
52.061.93
61.661.26

Standard deviation of a sample#

Given a sample of numbers \(X=(X_1, \dots, X_n)\) the sample standard deviation \(S_X\) is $\( S^2_X = \frac{1}{n-1} \sum_{i=1}^n (X_i-\overline{X})^2.\)$

S2 = sum((X - mean(X))^2) / (length(X)-1)
sqrt(S2)
sd(X)
6.06708528121402
6.06708528121402

Exercise#

  • Compute the standard deviation of volume in Affected group of Schizophrenia study

Median of a sample#

Given a sample of numbers \(X=(X_1, \dots, X_n)\) the sample median is the middle of the sample: if \(n\) is even, it is the average of the middle two points. If \(n\) is odd, it is the midpoint.

median(X)
median(c(X, 13))
7
7.5

One-sample \(T\)-test#

  • Suppose we want to determine whether the volume of left hiccomapus in Affected vs. Unaffected.

  • Let’s compute the Differences of the two

schizophrenia$Differences = (schizophrenia$Unaffected - 
                             schizophrenia$Affected)
head(schizophrenia)
A data.frame: 6 × 3
UnaffectedAffectedDifferences
<dbl><dbl><dbl>
11.941.27 0.67
21.441.63-0.19
31.561.47 0.09
41.581.39 0.19
52.061.93 0.13
61.661.26 0.40
  • The test is performed by estimating the average difference and converting to standardized units.


A mental model for the test#

  • Formally, could set up the above test as drawing from a box of differences in discordant twins’ volume of left hippocampus.

  • We can think of the sample of differences as having drawn 15 patients at random from a large population (box) containing all possible such differences.

  • Under \(H_0\): the average of all possible such differences is 0.


Mental model: population of twins#

{width=500 fig-align=”center”}

  • Population: pairs of discordant twins

Mental model: population of twins#

{width=500 fig-align=”center”}

  • \(H_0\): the average difference between Affected and Unaffected is 0.

  • The alternative hypothesis is \(H_a:\) the average difference is not zero.


Mental model: sampling 15 pairs#

{width=500 fig-align=”center”}

  • A sample of 15 pairs of discordant twins

One-sample \(T\)-test#

  • The test is usually a \(T\) test that uses the statistic

\[ T = \frac{\overline{X}-0}{S_X/\sqrt{n}} \]
  • The formula can be read in three parts:

    1. Estimating the mean: \(\overline{X}\)

    2. Comparing to 0: subtracting 0 in the numerator. Why 0?

    3. Converting difference to standardized units: dividing by \(S_X/\sqrt{n}\).

Standard error of \(\bar{X}\)#

The denominator above serves as an estimate of \(SD(\overline{X})\) the *standard deviation of \(\overline{X}\) *.

Carrying out the test#

Compute the \(t\)-statistic#

T = (mean(schizophrenia$Differences) - 0) / (sd(schizophrenia$Differences) / sqrt(15))
T
3.22892808106229

Compare to 5% cutoff#

cutoff = qt(0.975, 14)
cutoff
2.1447866879178

Conclusion#

The result of the two-sided test is

reject = (abs(T) > cutoff)
reject
TRUE

If reject is TRUE, then we reject \(H_0\) the mean is 0 at a level of 5%, while if it is FALSE we do not reject.

Type I error: what does 5% represent?#

If \(H_0\) is true (\(P \in H_0\)) and some modelling assumptions hold, then

\[ P({\tt reject}) = 5\% \]

Modelling assumptions#

  • For us to believe the Type I error to be exactly 5% we should be comfortable assuming that the distribution of Differences in the population follows a normal curve.

  • For us to believe the Type I error to be close to 5% we should be comfortable assuming that the distribution of the \(T\)-statistic behaves similarly to as if the data were from a normal curve…

Normal distribution#

Mean=0, Standard deviation=1#

xval = seq(-4,4,length=101)
fig = (ggplot(data.frame(x=xval), aes(x)) +
    stat_function(fun=dnorm, geom='line') +
    labs(y='Density', x='T') +
    theme_bw())
fig
../../_images/0683023c0a8313a3ecf4a2f3b167ac51da7342fbae61810ba6c4665b6c08bd37.png

Rejection region for \(T_{14}\)#

alpha = 0.05
df = 14
q = qt(1-alpha/2, df)

rejection_region = function(dens, q_lower, q_upper, xval, fill='#CC7777') {
    fig = (ggplot(data.frame(x=xval), aes(x)) +
        stat_function(fun=dens, geom='line') +
        stat_function(fun=function(x) {ifelse(x > q_upper | x < q_lower, dens(x), NA)},
                    geom='area', fill=fill)  + 
        labs(y='Density', x='T') +
        theme_bw())
    return(fig)
}

T14_fig = rejection_region(function(x) { dt(x, df)}, -q, q, xval) + 
          annotate('text', x=2.5, y=dt(2,df)+0.3, label='Two sided rejection region, df=14')

T14_fig
../../_images/f30fc871decdf9a90c4fd2442633d78a1c5db2ff69061facdb513ec082699ab7.png
  • Looks like a normal curve, but heavier tails…

  • For a test of size \(\alpha\) we write this cutoff \(t_{n-1,1-\alpha/2}\).

Testing the difference of volumes in the Schizophrenia study#

t.test(schizophrenia$Differences)
	One Sample t-test

data:  schizophrenia$Differences
t = 3.2289, df = 14, p-value = 0.006062
alternative hypothesis: true mean is not equal to 0
95 percent confidence interval:
 0.0667041 0.3306292
sample estimates:
mean of x 
0.1986667 
T
2 * pt(abs(T), 14, lower=FALSE)
3.22892808106229
0.00606154363934884

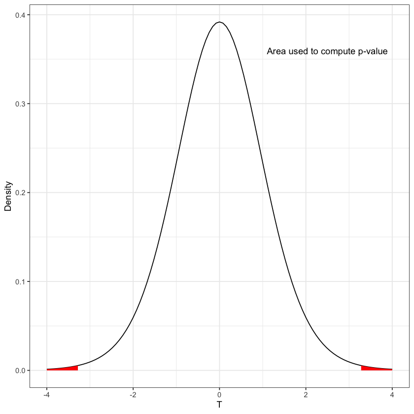
Computation of \(p\)-value#

T = 3.22898
pval_fig = rejection_region(function(x) { dt(x, df)}, -abs(T), abs(T), xval, fill='red') + 
            annotate('text', x=2.5, y=dt(2,df)+0.3, label='Area used to compute p-value')
pval_fig
../../_images/2baaca2bed5c875e1852b579be1831d7e1317af23a739c62af6928d273b6314c.png

Confidence intervals#

  • If the 5% cutoff is \(q\) for our test, then the 95% confidence interval is $\( [\bar{X} - q \cdot S_X / \sqrt{n}, \bar{X} + q \cdot S_X / \sqrt{n}] \)\( where we recall \)q=t_{n-1,0.975}\( with \)n=15$.

  • If we wanted 90% confidence interval, we would use \(q=t_{14,0.95}\). Why?

Computing an interval by hand#

diffs = schizophrenia$Differences
q = qt(0.975, 14)
L = mean(diffs) - q * sd(diffs)/sqrt(15)
U = mean(diffs) + q * sd(diffs)/sqrt(15)
c(L=L, U=U) 
L
0.066704104694866
U
0.330629228638467
t.test(diffs)
	One Sample t-test

data:  diffs
t = 3.2289, df = 14, p-value = 0.006062
alternative hypothesis: true mean is not equal to 0
95 percent confidence interval:
 0.0667041 0.3306292
sample estimates:
mean of x 
0.1986667 

Interpreting confidence intervals#

  • Let’s suppose the average difference in volume is 0.1

truth = 0.1
hypothetical = rnorm(15) + truth
CI = t.test(hypothetical)$conf.int
CI
cover = (CI[1] < truth) * (CI[2] > truth)
cover
  1. -0.38647235576234
  2. 0.828804375364375
1

Generating 100 versions of CI#

A useful picture is to plot all these intervals so we can see the randomness in the intervals, while the true mean of the box is unchanged.

truth = 0.1
plot(c(1, 100), c(-1.1+truth,1.1+truth), type='n', ylab='Confidence Intervals', xlab='Sample')
for (i in 1:100) {
    hypothetical = rnorm(15) + truth
    CI = t.test(hypothetical)$conf.int
    cover = (CI[1] < truth) * (CI[2] > truth)
    cover
   if (cover == TRUE) {
       lines(c(i,i), c(CI[1],CI[2]), col='green', lwd=2)
   }
   else {
      lines(c(i,i), c(CI[1],CI[2]), col='red', lwd=2)
   } 
}
abline(h=truth, lty=2, lwd=4)
../../_images/bd7f87e64b4528796f78fd91213330d6096a81ad5d64f612b3131dec8c1f7842.png

Case Study: beak depths#

  • Is there a change in the finches’ beak depth after the drought in 1977?

beaks = read.csv('https://raw.githubusercontent.com/StanfordStatistics/stats191-data/main/Sleuth3/beaks.csv', header=TRUE)
beaks$Year = factor(beaks$Year)
head(beaks)
A data.frame: 6 × 2
YearDepth
<fct><dbl>
119766.2
219766.8
319767.1
419767.1
519767.4
619767.8

Boxplots#

boxplot(Depth ~ Year,
        data=beaks,
        col='orange',
        pch=23,
        bg='red')
../../_images/5703c34ebe7c63104f43262d143b4287b9a74d6e3ab2332c2732c0949bf97eb6.png

Histogram of Depth stratified by Year#

# this plot is for visualization only
# students not expected to reproduce

beaks = read.csv('https://raw.githubusercontent.com/StanfordStatistics/stats191-data/main/Sleuth3/beaks.csv', header=TRUE)
beaks$Year = factor(beaks$Year)
fig <- (ggplot(beaks, aes(x=Depth, fill=Year)) +
        geom_histogram(aes(y=after_stat(density)),
                       color="#e9ecef",
	               alpha=0.6,
		       position='identity',
		       bins=20) +
        labs(fill=""))
fig
../../_images/46a4e9302ba520f5d02d490d5b4f8fe3f8aa289d4313bf9175ce4a7077a22ebb.png

Mental model: two samples#

{width=500 fig-align=”center”}

  • Two populations of finches (1976 and 1978)

Two-sample \(t\)-test#

  • We have two samples:

    • \((B_1, \dots, B_{89})\) (before, 1976)

    • \((A_1, \dots, A_{89})\) (after, 1978)

  • Model:

\[\begin{split} \begin{aligned} A_i & \sim N(\mu_A, \sigma^2_A) \\ B_i & \sim N(\mu_B, \sigma^2_B) \\ \end{aligned} \end{split}\]
  • We can answer this statistically by testing the null hypothesis \(H_0:\mu_B = \mu_A.\)

Pooled \(t\)-test#

  • If variances are equal \((\sigma^2_A=\sigma^2_B)\), the pooled \(t\)-test is appropriate.

  • The test statistic is

\[\begin{split} \begin{aligned} T &= \frac{\overline{A} - \overline{B} - 0}{S_P \sqrt{\frac{1}{89} + \frac{1}{89}}} \\ S^2_P &= \frac{88\cdot S^2_A + 88 \cdot S^2_B}{176} \end{aligned} \end{split}\]

Form of the \(t\)-statistic#

  • The parts of the \(t\)-statistic are similar to the one-sample case:

    1. Estimate of our parameter: \(\overline{A} - \overline{B}\): our estimate of \(\mu_A-\mu_B\)

    2. Compare to 0 (we are testing \(H_0:\mu_A-\mu_B=0\))

    3. Convert to standard units (formula is different, reason is the same)

Interpreting the results#

  • For two-sided test at level \(\alpha=0.05\), reject if \(|T| > t_{176, 0.975}\).

  • Confidence interval: for example, a \(90\%\) confidence interval for \(\mu_A-\mu_B\) is

\[ \overline{A}-\overline{B} \pm S_P \cdot \sqrt{\frac{1}{89} + \frac{1}{89}} \cdot t_{176,0.95}.\]

Carrying out the test#

B = beaks$Depth[beaks$Year==1976]
A = beaks$Depth[beaks$Year==1978]
sdP = sqrt((88*sd(A)^2 + 88*sd(B)^2)/176)
T = (mean(A)-mean(B)-0) / (sdP * sqrt(1/89+1/89))
c(T=T, cutoff=qt(0.975, 176))
T
4.58327601981588
cutoff
1.9735343877061

Using R#

  • R has a builtin function to perform such \(t\)-tests.

t.test(Depth ~ Year, data=beaks, var.equal=TRUE)
	Two Sample t-test

data:  Depth by Year
t = -4.5833, df = 176, p-value = 8.65e-06
alternative hypothesis: true difference in means between group 1976 and group 1978 is not equal to 0
95 percent confidence interval:
 -0.9564088 -0.3806698
sample estimates:
mean in group 1976 mean in group 1978 
          9.469663          10.138202 

Unequal variance#

  • If we don’t make the assumption of equal variance, R will give a slightly different result.

  • More on this in Chapter 4.

t.test(Depth ~ Year, data=beaks)
	Welch Two Sample t-test

data:  Depth by Year
t = -4.5833, df = 172.98, p-value = 8.739e-06
alternative hypothesis: true difference in means between group 1976 and group 1978 is not equal to 0
95 percent confidence interval:
 -0.9564436 -0.3806350
sample estimates:
mean in group 1976 mean in group 1978 
          9.469663          10.138202 

Pooled estimate of variance#

  • The rule for the \(SD\) of differences is $\( SD(\overline{A}-\overline{B}) = \sqrt{SD(\overline{A})^2+SD(\overline{B})^2}\)$

  • By this rule, we might take our estimate to be $\( SE(\overline{A}-\overline{B}) = \widehat{SD(\overline{A}-\overline{B})} = \sqrt{\frac{S^2_A}{89} + \frac{S^2_B}{89}}. \)$

  • The pooled estimate assumes \(E(S^2_A)=E(S^2_B)=\sigma^2\) and replaces the \(S^2\)’s above with \(S^2_P\), a better estimate of n \(\sigma^2\) than either \(S^2_A\) or \(S^2_B\).

Where do we get \(df=176\)?#

  • The \(A\) sample has \(89-1=88\) degrees of freedom to estimate \(\sigma^2\) while the \(B\) sample also has \(89-1=88\) degrees of freedom.

Therefore, the total degrees of freedom is \(88+88=176\).


Our first regression model#

  • We can put the two samples together: $\(Y=(A_1,\dots, A_{89}, B_1, \dots, B_{89}).\)$

  • Under the same assumptions as the pooled \(t\)-test: $\( \begin{aligned} Y_i &\sim N(\mu_i, \sigma^2)\\ \mu_i &= \begin{cases} \mu_A & 1 \leq i \leq 89 \\ \mu_B & 90 \leq i \leq 178. \end{cases} \end{aligned} \)$


Features and responses#

  • This is a regression model for the sample \(Y\). The (qualitative) variable Year is called a covariate or predictor.

  • The Depth is the outcome or response.

  • We assume that the relationship between Depth and Year is simple: it depends only on which group a subject is in.

  • This relationship is modelled through the mean vector \(\mu=(\mu_1, \dots, \mu_{178})\).

A little look ahead#

  • Let’s carry out our test by fitting our regression model with lm:

sdP * sqrt(1/89 + 1/89)
sdP
summary(lm(Depth ~ Year, data=beaks))
0.14586494964568
0.973040578451683
Call:
lm(formula = Depth ~ Year, data = beaks)

Residuals:
    Min      1Q  Median      3Q     Max 
-3.2697 -0.5382  0.1618  0.6303  2.2303 

Coefficients:
            Estimate Std. Error t value Pr(>|t|)    
(Intercept)   9.4697     0.1031  91.812  < 2e-16 ***
Year1978      0.6685     0.1459   4.583 8.65e-06 ***
---
Signif. codes:  0 ‘***’ 0.001 ‘**’ 0.01 ‘*’ 0.05 ‘.’ 0.1 ‘ ’ 1

Residual standard error: 0.973 on 176 degrees of freedom
Multiple R-squared:  0.1066,	Adjusted R-squared:  0.1016 
F-statistic: 21.01 on 1 and 176 DF,  p-value: 8.65e-06